公众号
公众号二维码 扫一扫,关注微信公众号
您的位置: 首页 > 资讯攻略 > 游戏攻略 > 正文

酒馆战争运营思路玩法分享

发布时间:2025-02-15
作者: 零六找游戏
浏览:
加入收藏次)
猫三国

酒馆战争作为一个策略性战略游戏,其中如何合理使用仅限的资源,取得最大化的收益尤为重要。整局游戏大致划分为三个阶段:前期决定方向,中期确定阵容,后期发展实力。下面是小编给大家带来的酒馆战争运营思路玩法分享,感兴趣的小伙伴们一起来看看吧。

06sy.cn

酒馆战争运营思路玩法分享

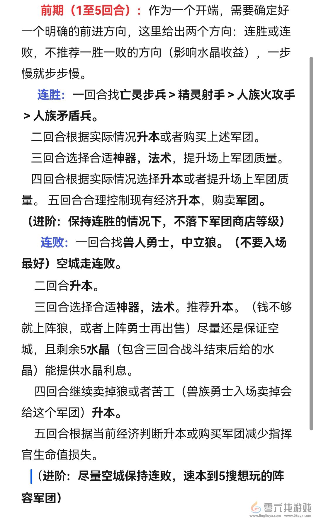
前期(1至5回合)

零六游戏攻略平台

作为一个开端,需要确定好一个明确的前进方向,这里给出两个方向:连胜或连败,不推荐一胜一败的方向(影响水晶收益),一步慢就步步慢。

零六游戏攻略平台

连胜:一回合找亡灵步兵>精灵射手>人族火攻手>人族矛盾兵。

06sy.cn

二回合根据实际情况升本或者购买上述军团。 游戏来自lingliuyx.com

三回合选择合适神器,法术,提升场上军团质量。 lingliuyx.com

四回合根据实际情况选择升本或者提升场上军团质量。五回合合理控制现有经济升本,购卖军团。 零六游戏,游戏平台零六找游戏

(进阶:保持连胜的情况下,不落下军团商店等级) 游戏来自lingliuyx.com

酒馆战争运营思路玩法分享(图1)

当然,想要一直连胜和一直连败是一件不容易的事情,当实际情况将你推入了第三个方向你该如何破局呢?(一胜一败)

1、三回合神器商店阶段尽可能的不购买任何神器,法术。将水晶留着吃利息,等6回合的时候用。

2、做个搅屎棍,自己不好过的同时也要让别人不好过,别人连胜就提升军团质量断他连胜,别人连败的时候就和他一起空城。(平局会断连胜和连败)3,2号做法不可取的情况下尽量让自己也变成连胜和连败的方向。

酒馆战争运营思路玩法分享(图2)

神器选择仅做参考,排名只是优先选取衡量,不是神器功能性对比。

酒馆战争运营思路玩法分享(图3)

以上就是酒馆战争运营思路玩法分享的全部内容,更多酒馆战争相关攻略,敬请关注本站。

免责声明:我们致力于保护作者版权,注重分享,被刊用文章【本页文章内容】因无法核实真实出处,未能及时与作者取得联系,或有版权异议的,请联系零六找游戏管理员,我们会立即处理! 便捷联系:微信公众号搜<零六游戏>联系在线客服即可
加载中~

作者资料